25年福彩3d322期[藏金阁]奖号回顾+复式五码
发表于:2025-12-02 10:12:23

标签:

3D预测 藏金阁

25年福彩3d322期[藏金阁]奖号回顾+复式五码

========内容解析========

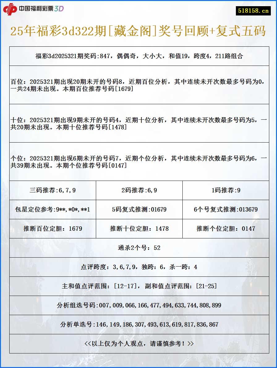
福彩3d2025321期奖码:847,偶偶奇,大小大,和值19,跨度4,211路组合

百位:2025321期出现20期未开的号码8,近期百位分析,其中连续未开次数最多号码为0,一共24期未出现。本期百位推荐号码[1679]

十位:2025321期出现9期未开的号码4,近期十位分析,其中连续未开次数最多号码为5,一共20期未出现。本期十位推荐号码[1478]

个位:2025321期出现6期未开的号码7,近期个位分析,其中连续未开次数最多号码为6,一共39期未出现。本期个位推荐号码[0147]

三码推荐:6,7,9

2码推荐:6,9

1码推荐:9

包星定位参考:9**,*0*,**1

5码复式推测:01679

6个号复式推测:013679

推断百位定胆:1679

推断十位定胆:1478

推断个位定胆:0147

通杀2个号:52

点评跨度:3,6,7,9,独跨:6,杀一跨:4

主和值点评范围:[12-17], 副和值点评范围:[21-25]

分析组选号码:007,009,066,166,477,494,633,744,808,899

分析单选号:146,149,186,307,493,613,619,817,836,867

<<以上仅为个人观点,请谨慎参考!>>

上一篇:25年福彩3d第322期[冬天的样子]单挑一注直选
下一篇:2025年福彩3d322期专家[瑞降祥云]直选定位百位
关闭
手机开奖助手版权所有©2024