26年福彩3d015期[藏金阁]奖号回顾+复式五码
![26年福彩3d015期[藏金阁]奖号回顾+复式五码](https://img.518158.cn/20260115/17684715544713062875.jpg)
========内容解析========
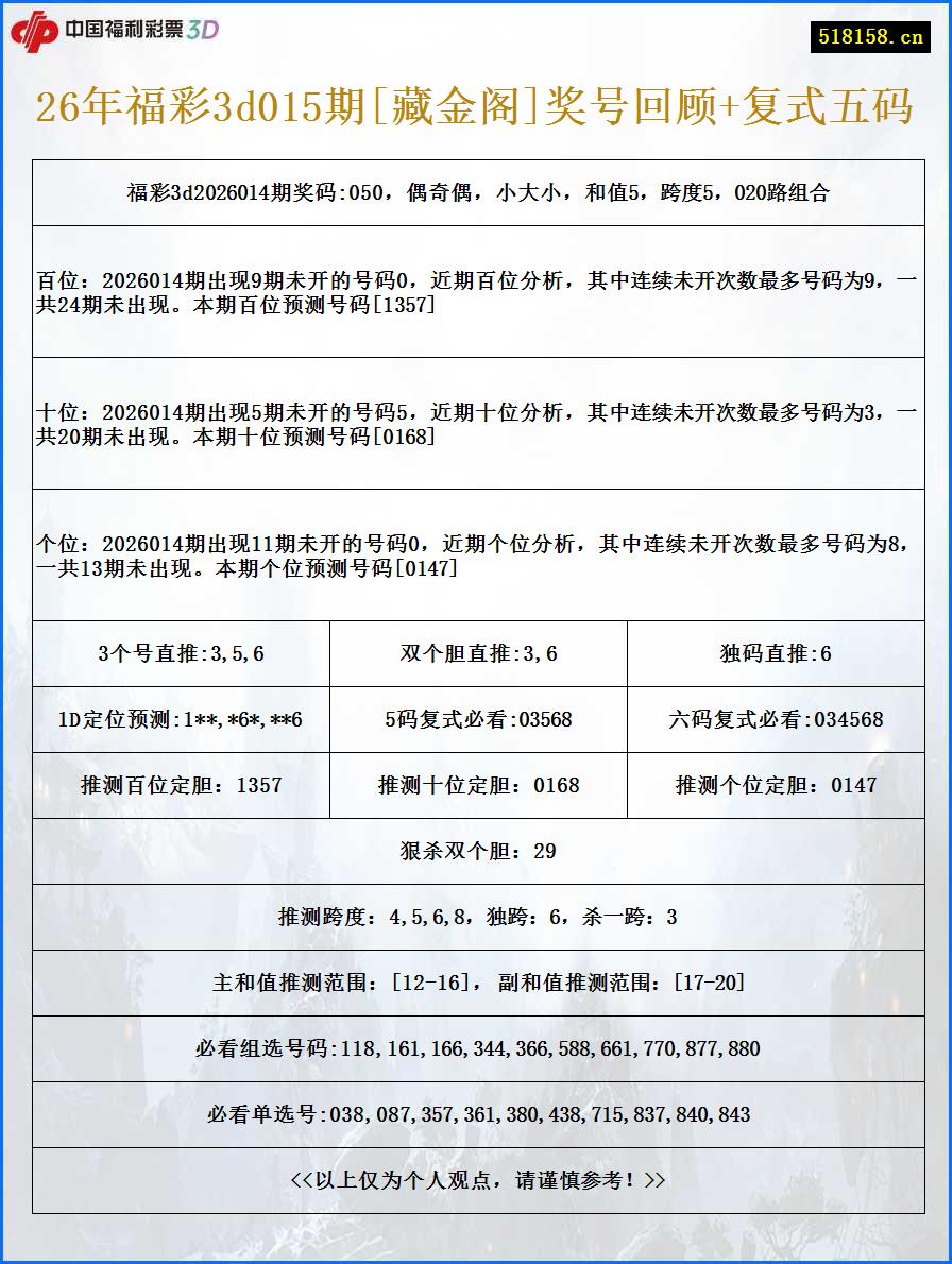
福彩3d2026014期奖码:050,偶奇偶,小大小,和值5,跨度5,020路组合
百位:2026014期出现9期未开的号码0,近期百位分析,其中连续未开次数最多号码为9,一共24期未出现。本期百位预测号码[1357]
十位:2026014期出现5期未开的号码5,近期十位分析,其中连续未开次数最多号码为3,一共20期未出现。本期十位预测号码[0168]
个位:2026014期出现11期未开的号码0,近期个位分析,其中连续未开次数最多号码为8,一共13期未出现。本期个位预测号码[0147]
3个号直推:3,5,6
双个胆直推:3,6
独码直推:6
1D定位预测:1**,*6*,**6
5码复式必看:03568
六码复式必看:034568
推测百位定胆:1357
推测十位定胆:0168
推测个位定胆:0147
狠杀双个胆:29
推测跨度:4,5,6,8,独跨:6,杀一跨:3
主和值推测范围:[12-16], 副和值推测范围:[17-20]
必看组选号码:118,161,166,344,366,588,661,770,877,880
必看单选号:038,087,357,361,380,438,715,837,840,843
<<以上仅为个人观点,请谨慎参考!>>
李云龙
旺财
一步之遥
朝与暮
牧码高人
武陵散人
万哥
点评者